Instructivo

Almacenamiento de Conocimiento

Herramientas de usuario

Herramientas del sitio


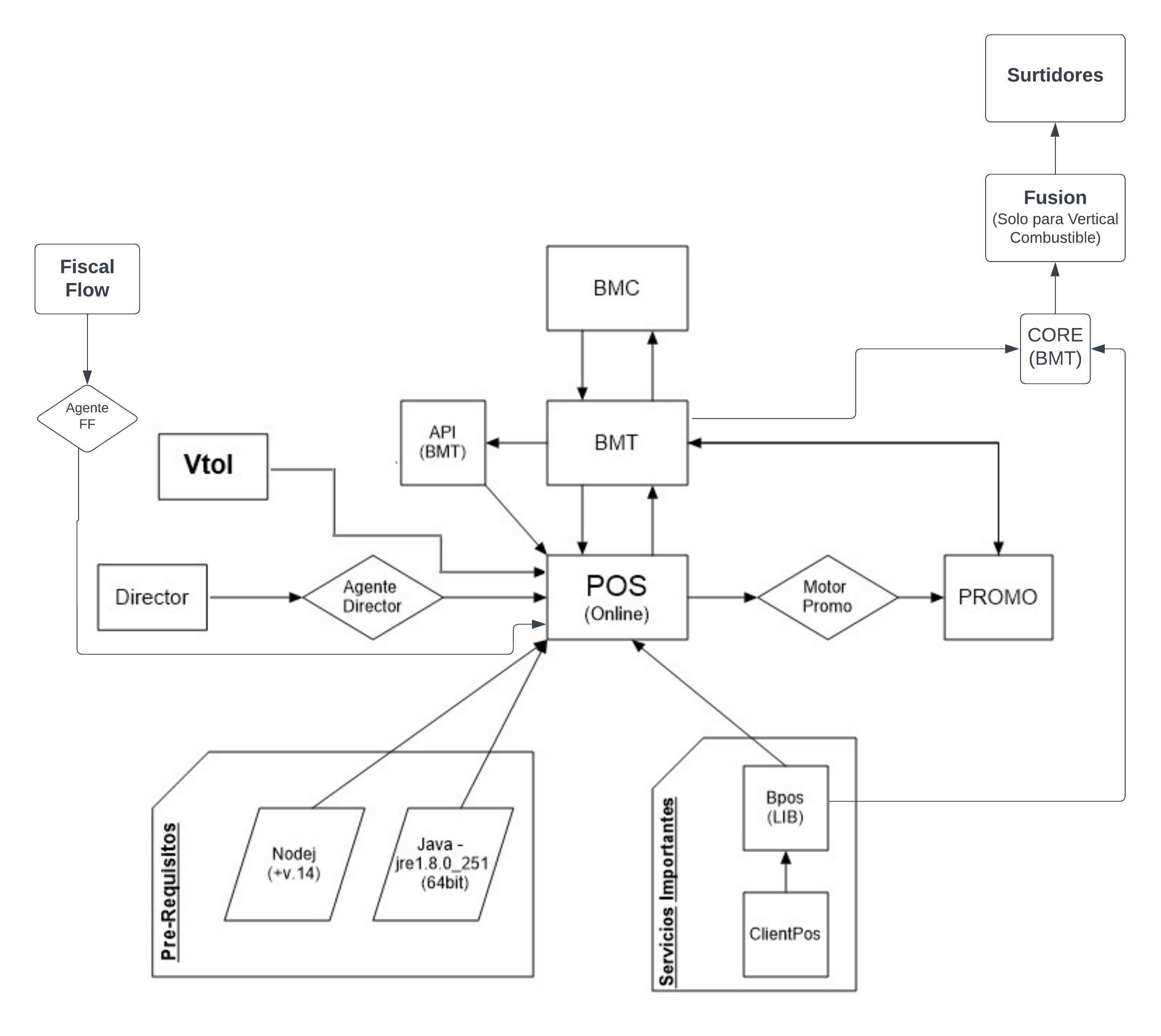
diagrama_de_pos_y_sus_perifericos

Diagrama Servicios de POS

Pos Offline

Tiene base local y api propia

pos_offline_2.jpeg

Pos Online

Comparte la API de la tienda y sin base local.

pos_online_2.jpeg

Diagrama Perifericos de POS

Los perifericos aplican tanto para online como offline

pos_perifericos.jpeg

diagrama_de_pos_y_sus_perifericos.txt · Última modificación: 2023/12/11 12:06 por fas